English
设为首页
加入收藏
网站首页
部门概况
部门职责
内设机构人员
教学评估
教学质量管理
政策文件
质量文化
审核评估
督导专栏
学校督导
组织机构
学校文件
督导条例
督导简介
督导活动
督导论坛
督导简报
计划总结
专项活动
学院督导
资料下载
学校首页
资料下载
资料下载
位置:
网站首页
>
资料下载
> 正文
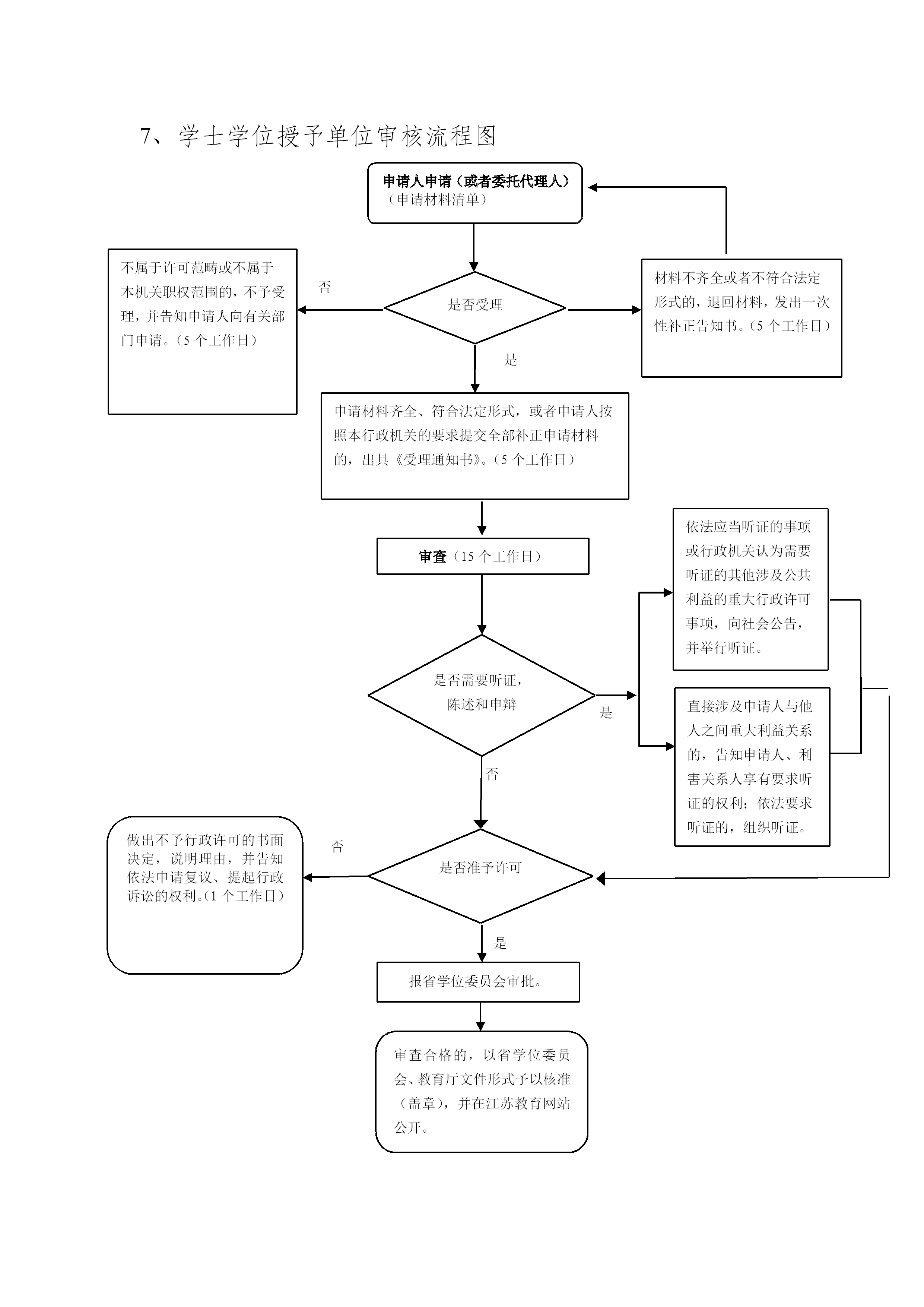
江苏省学士学位授予单位审核流程
作者:仲燚 编辑:张以科 审核:嵇会祥
地址:江苏省宿迁市黄河南路399号
邮编:223800
E-Mail:yb@squ.edu.cn